Governance

Governance Overview

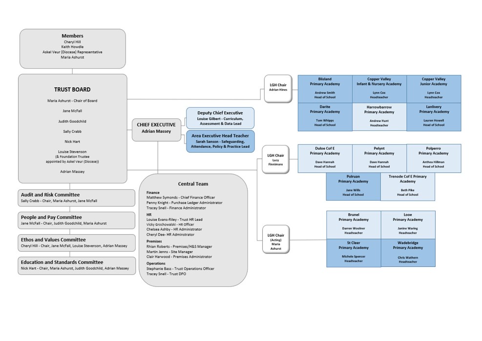
Bridge Schools Trust has three tiers of governance.

The Members and the Board of Trustees are required by the Article of Association.

The Members guard the values and ethos of the Trust; and monitor the activities of the Trust to ensure it is providing best value for children, parents, and the wider community.

The Trustees set the strategic direction for the Trust; hold the Trust to account for the outcomes of children and oversees the work of the executive officers.

"The purpose of governance is to provide confident, strategic leadership and to create robust accountability, oversight and assurance for educational and financial performance. " (Governance Handbook, Department for Education (DfE 2017)) School governors support a school to run effectively.

A strong Local Governor Hub ensures robust debate, which in turn leads to better educational outcomes for children. At Bridge Schools, we understand the importance of local knowledge of schools in the community, which is why we value LGHs and invest time to support governors in their role.

Our Local Governor Hubs use their local knowledge of our school communities to constantly reflect on the educational and holistic outcomes for children. The governors have delegated responsibilities as described in our Governance Scheme of Delegation.

Governance and Management are two integral parts of Bridge Schools - neither is more important than the other - nor can either exist on its own.

Management are responsible for the day to day running of the schools.

Governance focuses on overseeing how effectively this is carried out and influences areas like strategy and planning, a vision for the future, and any expansion of the Trust.

Schools have local governors (responsible for monitoring) who are part of our larger 'Governor Hub' which comprises representatives from a group of schools.

If you wish to find out more about local governance or volunteer to become a governor, please contact us at enquiries@bridgeschools.co.uk




Trust Board

Maria Ashurst - Chair

Chair of Trust Board
Audit & Risk Committee, People & Pay Committee, Education & Standards Committee.

Maria brings extensive governance experience having been involved since 2001, with expertise in finance, personnel, wellbeing and safeguarding, as well as standards and curriculum development. She also offers significant knowledge in premises management, construction, and strategic planning. With a degree in horticulture and a postgraduate diploma in landscape and architecture, Maria provides valuable insight into the sustainable development of school estates, supporting effective planning, resilient environments, and the creation of biodiverse outdoor spaces.

Maria has previously served as Chair of a large primary school, where she demonstrated strong leadership and effective strategic oversight within an educational setting. Her professional expertise includes strategic planning, organisational development, and operational management in early years development, early education and childcare.

In addition, Maria has contributed to the development and implementation of strategic partnerships, particularly those focused on community and family development programmes. She has represented the community and voluntary sector on the Children and Young People's Strategic Partnership in Plymouth, supporting collaborative, multi-agency working.

Maria's broad management background across the public, voluntary, and private sectors enables her to bring a well-rounded, adaptable, and strategic perspective to her role.

Sally Crabb - Chair of Audit

Audit & Risk Committee (Chair)

Sally is Group Financial Controller at the University of Southampton. She has over 20 years accountancy experience in business and higher education sector. She is a Company Secretary and has governance experience in nursery and primary education. Sally holds professional qualifications to include ACIS, FCCA and Cert T.

Jane McFall

People and Pay Committee (Chair), Audit & Risk Committee, Ethos & Values Committee.

Jane is a Business Relationship Manager for Scomis Devon County Council ICT Support Service Team for Schools. Jane was previously at Cornwall Learning as lead consultant for e-safety, CEOPS Ambassador & SWGfL 360 e-Safety Mark Assessor.

She has a wealth of experience from being Chair of South West Grid for Learning. Jane is qualified to Level 3 Safeguarding and Child Exploitation. She also is a consultant in personnel and staffing structures, disputes and mediation.

Nick Hart

Education & Standards Committee (Chair)

Nick Hart is a former Headteacher and Senior Education Adviser from Cornwall. He is a choral director, and as a Bard of the Cornish Gorsedh is keen to promote learning through creativity.

Judith Goodchild

Trustee, People & Pay Committee, Education & Standards Committee

With 17 years as a management consultant and lead Ofsted inspector Judith also has a wealth of experience in the nuclear industry and science projects in education. She has been involved in the voluntary service principally as a magistrate for 18 years being Chair of the family courts and was a Governor at Musgrove Park Hospital and member of the commissioning board for a new hospital.

Louise Stevenson

Foundation Trustee (appointed by Askel Veur), Ethos & Values Committee

Louise Stevenson is a Headteacher at St Mary's CofE School, Truro. Having worked there for several years, Louise was first a class teacher, then Deputy Head before becoming Headteacher. Louise studied at Swansea University gaining a degree in Biology, before pursuing her passion for teaching at Exeter University. She loves storytelling and reading books of all genres.

Adrian Massey - Chief Executive

Chief Executive, Ethos & Values Committee, Education & Standards Committee

Adrian Massey is an experienced leader with 30 years in education, working in 6 different schools in two counties. He has successfully improved 3 Primary Schools as Head Teacher, one small rural school and 2 large urban schools and has experience of leading a school from an Ofsted grade of inadequate, to outstanding in all areas. Also lead last school from requires improvement to an Ofsted grade of good with outstanding features.

Adrian became a DfE recognised sponsor and founded Bridge Multi Academy Trust in 2013 which now has 14 schools, 2 of which are sponsored schools, managing almost 400 staff and over £11m of public funds. Adrian is an Accredited Local Leader of Education and Ofsted Inspector and a School improvement consultant.

Supported by:

Julia Stoneman - Trust Secretary

Julia has had 20 years' experience of clerking at both primary and secondary schools and has recently completed the NGA Level 3 Certificate in the Clerking of School and Academy Governing Boards.

Members

Cheryl Hill

Ethos & Values Committee (Chair)

A retired business manager with 26 years' experience in IBM, possessing extensive services expertise in complex, high risk contracts, Cheryl has experience of negotiating service levels, resource and contractual terms with executive management. She was responsibility for the risk management process across the IBM services portfolio and development of an integrated governance process with business line executives. Since retirement Cheryl also held position as Vice Chair of Governors of a small rural community school in Cornwall.

Cheryl has experience of leading and motivating large teams of people. She is highly regarded as a mentor of a wide range of professionals and was a secondary school Maths Teacher for a number of years.

Askel Veur

Representative for the Diocese of Truro Board of Education (Askel Veur is The Diocese of Truro's Academies Umbrella Company).

Keith Howdle

Keith Howdle has enjoyed over 40 years working in education as a teacher and subsequently 5 successful primary headships of schools facing difficulty. Keith has worked across Cornwall and latterly at Sebright in Hackney. He has successfully managed mergers of larger schools into one organisation and worked as an educational consultant to bring about the best outcomes for children

Maria Ashurst

Chair of Trust Board
Audit & Risk Committee, Education and Standards Committee, People & Pay Committee.




 

Our Values...

Creativity

Creative

We are bold and innovative in our approach to find new solutions to the challenges we face.

Curiosity

Curious

We are inspired by the awe and wonder of the world.

Integrity

Responsible

We take responsibility for our actions in an environment of mutual respect.

Enthusiasm

Enthusiastic

We are passionate about learning.

Excellence

Excellent

We are the best we can be.

Determination

Determined

We overcome all barriers to reach our potential, developing a capacity to improve further.

We look forward to seeing the children back in school on MONDAY 20th April.


© 2026 Bridge Schools trust is a company limited by guarantee, registered in England and Wales. Registration number 7736425. It is an exempt charity.